Guru Network to przyszłościowy, zdecentralizowany projekt łączący technologię blockchain i AI (sztuczną inteligencję). Wiele z jego usług jest dostosowanych do potrzeb firm i projektów, które wymagają wieloetapowej automatyzacji procesów. Ten przewodnik obejmuje wszystko, co musisz wiedzieć o Guru Network i natywnym tokenie GURU w 2024 roku.
Czym jest Guru Network?
Guru Network to innowacyjny ekosystem produktów i usług. Sieć opracowuje wielołańcuchową warstwę obliczeniową AI dla projektów i aplikacji opartych na blockchainie, które chcą budować lub ulepszać funkcjonalność AI.
Rozbudowany projekt został początkowo uruchomiony jako zdecentralizowana giełda (DEXGuru Trading Terminal) i od tego czasu przekształcił się w platformę typu „wszystko w jednym” (Guru Network), łączącą rzeczywiste procesy biznesowe ze sztuczną inteligencją (AI) i technologią blockchain. W 2024 platforma jest kluczowym graczem na rynku upraszczającym tworzenie i wdrażanie aplikacji opartych na sztucznej inteligencji.
Guru Network zapewnia platformę do automatyzacji procesów biznesowych opartych o blockchain (BBPA), która ułatwia tworzenie aplikacji przy minimalnych wymaganiach dotyczących znajomości kodowania. Odciąża to użytkowników, którzy z kolei mogą skupić się na tworzeniu wartości dla swoich klientów.
Wielołańcuchowa warstwa obliczeniowa AI pozwoli twórcom natywnie osadzać sterowalnych agentów AI w swoich aplikacjach na wielu blockchainach.
Dlaczego ma to znaczenie: Ocena ograniczeń w rzeczywistych procesach biznesowych z wykorzystaniem sztucznej inteligencji
Guru Network zmaga się z szeregiem ograniczeń w obecnych ofertach automatyzacji AI dla biznesu. Współczesne modele sztucznej inteligencji mogą być wykorzystywane do rozpoznawania wzorców, przetwarzania języka naturalnego (NLP), analizy danych i wielu innych prostych zadań. Istnieje jednak kilka rzeczywistych sytuacji, które ujawniają luki w pancerzu sztucznej inteligencji, ograniczając tym samym jej potencjał w procesach biznesowych.
Przykładowo, nowoczesne modele AI zmagają się z automatyzacją procesów, które obejmują kilka etapów. Sprawia to, że poleganie wyłącznie na takich modelach w sytuacjach, w których cele są złożone, jest niepraktyczne.
Bardzo ważne jest, aby mieć precyzyjny problem, aby móc go rozwiązać. Jeśli nie masz jasności, to próbujesz rozwiązać problem, o którym nawet nie wiesz.
Rahul Kanodia, CEO Datamatics, o problemach ze sztuczną inteligencją
Co więcej, gdy sztuczna inteligencja jest wykorzystywana w operacjach lub procesach na dużą skalę, które angażują wielu uczestników, po prostu nie skaluje się. Wada ta może stanowić istotne wąskie gardło w szybko zmieniających się środowiskach.
Wreszcie, systemom sztucznej inteligencji brakuje pewności siebie podczas interakcji z rzeczywistymi zdarzeniami i działaniami. Ogranicza to ich potencjał do skutecznego wypełniania luki między sferą fizyczną i cyfrową.
Guru Network ma na celu rozwiązanie niektórych z tych problemów. Płynnie łącząc blockchain i sztuczną inteligencję, Guru Network zwiększa wydajność i zapewnia, że aplikacje są przede wszystkim świadome kontekstu, optymalizując wydajność w zdecentralizowanej strukturze.
Funkcje Guru Network
Guru Network oferuje zestaw cech, które zwiększają funkcjonalność i wydajność zdecentralizowanych aplikacji (DApps). Funkcje te zapewniają bezpieczne, skalowalne i wydajne operacje w różnych sektorach.
Orkiestracja przepływu użytkowników oparta na sztucznej inteligencji
Flow Orchestrator działa jako centralne centrum i koordynuje działania w całej sieci. Definiuje i wysyła procesy biznesowe do tzw. silników BBPA (Engines) oraz pozyskuje dane z Guru Data Warehouse, eksploratora bloków (Block Explorer) i terminala handlowego (DexGuru).
Zasadniczo Guru Flow Orchestrator łączy modele AI, procesy on-chain i dane off-chain, zapewniając płynny przepływ operacji. Zwiększa to wydajność i poszerza zakres funkcjonalności dappów.
Funkcja ta zapewnia użytkownikom podstawowe środowisko do tworzenia kodu i przyjazny dla użytkownika interfejs, który usprawnia tworzenie projektów i zarządzanie nimi.
Interoperacyjność międzyłańcuchowa
Chainlink Cross-Chain Interoperability Protocol (CCIP) to rozwiązanie do przesyłania tokenów i wysyłania dowolnych danych wiadomości do smart kontraktów na innych łańcuchach bloków. Integracja CCIP z usługami Guru Network zapewnia bezpieczne i wydajne obliczenia poza łańcuchem i adekwatne źródła danych.
Architektura ta pozwala na poprawę skalowalności w sektorach takich jak finanse, łańcuch dostaw i zautomatyzowane interakcje z klientami. Co więcej, CCIP działa na wielu łańcuchach bloków kompatybilnych z EVM, co pozwala Guru Network rozszerzyć swoje usługi na jeszcze więcej sieci.
Natywnie wbudowani w procedury agenci AI
Indywidualni agenci w Guru Network są podobni do funkcji AWS Lambda. Funkcje AWS Lambda to usługi obliczeniowe, które uruchamiają kod aplikacji w odpowiedzi na zdarzenia lub żądania bez konieczności zarządzania serwerami.
Poszczególni agenci natomiast wybierają zadania, wykonują różne operacje i wchodzą w interakcje w ramach ekonomicznych Guru Network. Zadania, które wykonują, mogą się znacznie różnić i mogą obejmować:
- Wykonywanie żądań modelu AI
- Wykonywanie transakcji bezpowierniczych (non-custodial)
- Określanie sygnałów kupna i sprzedaży w oparciu o strategie handlowe i wskaźniki.
Usługi Guru Network
Terminal handlowy
Jak wspomniano wcześniej, DexGuru jest terminalem handlowym Guru Network. Była to pierwsza usługa oferowana przez sieć. DexGuru to potężna platforma, oferująca użytkownikom wartość na wiele sposobów. Niektóre z zawartych w niej elementów to:
- Wykresy TradingView: Umożliwia użytkownikom dostęp do wykresów dla dowolnego tokena w celu analizy technicznej.
- Profil tokena: Pozwala na wyświetlanie statystyk, analiz i pełnych transakcji pochodzących z danych w łańcuchu dla każdego tokena.
- Meta-agregacja: Mechanizm wykorzystywany przez DexGuru do optymalizacji transakcji i znajdowania najlepszych kursów.
- Zlecenia z limitem: DexGuru kieruje zlecenia z limitem przez giełdę 1inch.
- Swapy międzyłańcuchowe: Wykorzystuje most LiFi do obsługi swapów poprzez agregację mostów.
- Alerty i powiadomienia: Pozwala być na bieżąco z powiadomieniami cenowymi.
- Wiele wykresów: Możliwość dostosowania wykresów tokenów w jednej zakładce.
- Aplikacja mobilna: Obsługuje systemy Android i iOS.
To tylko kilka z funkcji oferowanych przez terminal handlowy. Użytkownicy mogą korzystać z tych i dodatkowych funkcji, które pomogą im w analizie łańcucha i handlu.
Block Explorer – eksplorator bloków
Guru Network Block Explorer jest zasadniczo alternatywą dla Etherscana. Oferuje niektóre z tych samych funkcji, które można zobaczyć w standardowych eksploratorach bloków, takich jak widok portfela, salda tokenów, weryfikacja smart kontraktów i inne.
Niektóre z innych zaawansowanych funkcji, które zawiera, to śledzenie, interfejs ABI Execution, wykresy TradingView, interfejsy API dla programistów oraz integracja z blockchainami kompatybilnymi z EVM. Należą do nich:
- Ethereum
- BNB
- Polygon
- Gnosis
- Optimism
- Arbitrum
Magazyn danych – Data Warehouse
Data Warehouse to rozwiązanie dostępu do danych on-chain, które obsługuje aplikacje intensywnie wykorzystujące dane, takie jak analityka, sztuczna inteligencja i uczenie maszynowe (ML). Zapewnia zaawansowane narzędzia do pozyskiwania danych, wizualizacji i przesyłania strumieniowego w czasie rzeczywistym.
Dzięki temu narzędziu można zintegrować swoje usługi z Block Explorerem, umożliwiając zaawansowane wyszukiwanie danych; korzystać z wizualnego edytora SQL opartego na sztucznej inteligencji; tworzyć pulpity nawigacyjne do wizualizacji złożonych danych; integrować się z magazynami danych; korzystać z punktów końcowych API opartych na społeczności i nie tylko.
GURU Framework
GURU Framework, zestaw funkcji do tworzenia oprogramowania (SDK), został zaprojektowany w celu usprawnienia procesu opracowywania, wdrażania i zarządzania aplikacjami zdecentralizowanymi (dappami). Daje użytkownikom zestaw narzędzi i bibliotek, które pozwalają im zintegrować sztuczną inteligencję z tworzonymi dappami.
Niektóre z jego specyficznych funkcji to integracja z Flow Orchestrator, dostęp do silników BBPA, synchronizacja smart kontraktów w wielu sieciach blockchain, API łączące web2 i web3, tworzenie i zarządzanie indywidualnymi agentami oraz wykorzystanie Shared Event Bus.
Społeczność i zaangażowanie
W Guru Network zaangażowanych jest kilku istotnych uczestników, z których każdy ma unikalne zadanie. Razem tworzą spójny system zapewniający długoterminową stabilność. Oto krótkie podsumowanie:
| Rola | Opis |
| Guru | Obejmuje główne role: Procesory AI, Compute Node Runners (operatorzy węzłów obliczeniowych) i Individual Workers (samodzielni pracownicy). |
| Indywidualni agenci | Elastyczne, sterowane zdarzeniami jednostki obliczeniowe. Odpowiadają na konkretne zadania wydawane przez silniki BBPA. Jako integralne jednostki ekonomiczne w sieci Guru, indywidualni agenci otrzymują nagrody za pomyślne wykonanie zadań. |
| Projekty ekosystemu | Są to projekty detaliczne i biznesowe, które łączą wiele orkiestracji BBPA i scenariuszy danych w celu rozwiązania określonych zadań lub funkcji biznesowych. Mogą również działać jako Guru i mieć możliwość publikowania swoich procesorów AI, asystentów GURU AI i indywidualnych pracowników w katalogu IAAS (infrastruktura jako usługa). |
| Integratorzy | Integratorzy są warstwą pośrednią, która zapewnia biznesowe zastosowania Guru AI Flow Orchestrator i Framework |
| Użytkownicy detaliczni | Użytkownicy detaliczni używają swoich portfeli jako asystentów w sieci. Mogą również skorzystać z funkcji „Compute by Earn”, która pozwala im wybrać, którzy Indywidualni Agenci mają zostać uruchomieni, gdy ich urządzenie lub portfel są bezczynne. |
Zaangażowanie użytkowników w te role ma kluczowe znaczenie, ponieważ tworzy pętlę sprzężenia zwrotnego, która generuje wartość w całej sieci Guru. Wartość ta ma zostać jeszcze bardziej zwiększona, ponieważ mechanizmy zarządzania, hackathony, programy deweloperskie i token Guru wzbogacają ekosystem – a nagrody i funkcje motywacyjne są stopniowo wdrażane.
Token GURU
$GURU to natywny token sieci Guru. Będzie on wykorzystywany do dystrybucji przychodów wśród wielu uczestników ekosystemu Guru, takich jak współpracownicy i stakujący tokeny. Oprócz bycia narzędziem dystrybucji przychodów, token będzie zasilał rozległy ekosystem Guru. GURU będzie wykorzystywany do uiszczania opłat transakcyjnych i usługowych, opłat za korzystanie ze sztucznej inteligencji i opłat obliczeniowych, opłat za orkiestrację przepływu i innych.
Tokenomika i mechanizmy motywacyjne
Guru i indywidualni agenci są motywowani głównie za pomocą dwóch mechanizmów:
- Opłaty za instancję z procesów BBPM, które są wymienione w katalogu IAAS.
- Opłaty za dostarczanie indywidualnych agentów jako usługi i wspieranie operacji sieciowych poprzez oferowanie swojej infrastruktury do zadań obliczeniowych.
Użytkownicy mogą również zablokować tokeny GURU, aby wspierać sieć i zdobywać nagrody. Token będzie również oferował pasywne możliwości zarabiania poza stakingiem, w tym udzielanie pożyczek i yield farming. GURU będzie również wykorzystywany do wspierania zastosowań takich jak mosty między blockchainami i usługi interoperacyjne.
Całkowita podaż GURU została ustalona na 1 000 000 000 GURU. Początkowa podaż w obiegu wyniesie około 20-30% całkowitej podaży.
Jeśli chodzi o alokację tokenów, podział wygląda następująco:
- Kluczowi współpracownicy: 20%
- Skarbiec organizacji: 20%
- Rozwój ekosystemu: 10%
- Inwestorzy: 20%
- Doradcy: 2%
- Partnerstwo: 1%
- Wczesna płynność i wycena: 10%
- Marketing: 3%
- Notowanie na giełdzie: 2%
- LBP: 10%
- Dotacje i granty: 2%
Usługi oparte na Guru Network
Wiele projektów zintegrowało już usługi Guru w kilku różnych sektorach. Najlepszymi przykładami są DexGuru, Block Explorer i Data Warehouse. Poniżej znajduje się jeszcze kilka przykładów innych usług:
- Art Fusion Trees: Art Fusion to platforma dla artystów różnych mediów do tworzenia zleconych prac
- Pixelpact.ai: Platforma do tworzenia spersonalizowanej sztuki za pomocą sztucznej inteligencji. Pozwala to również na tworzenie NFT i noszenie swojej sztuki.
- NiftNet MemeCoin (planowany start)
- RealityCraft (planowany start)
Zespół i doradcy
Guru Network jest pomysłem Evgeny Vakhteeva i Nicka Sawinyha. Sawinyh ma ponad dziesięcioletnie doświadczenie w rozwijaniu i rozwijaniu aplikacji w przestrzeni blockchain, kryptowalut i web3. Ma również doświadczenie jako lider produktu i marketingu, a wcześniej założył firmę Defiprime.
Vakhteev jest obecnie CTO DexGuru, terminalu handlowego należącego do Guru Network. Ma doświadczenie jako programista w Hulu i jeszcze dłuższą historię jako CEO wielu firm. Niektórzy z pozostałych członków zespołu to:
Gennady Omyshev – główny projektant
Sergey V. – bazy danych
Ilya Bozhko – projektant produktu
Witalij Wachtejew – programista
Partnerstwa
Platforma DexGuru pozyskała ponad 6 milionów dolarów kapitału w dwóch rundach finansowania. Pierwsza runda, prowadzona przez ParaFi Capital, przyniosła 1 milion dolarów. Druga runda zgromadziła 5 milionów dolarów od znanych firm, takich jak Huobi, Wintermute i Sandeep Nailwal oraz kilkunastu innych aniołów biznesu, firm i inwestorów. Niektóre z nich obejmują:
- Impossible Finance
- Shima Capital
- Mirana Ventures
- Legos Capital
- HoneyDAO
- Nima Capital
- Incuba Alpha
- D1 Ventures
- Andromeda Capital
- Woodstock
- Dedal
- Supernova
- Cadenza Ventures
Inwestycje te pozwoliły GURU Network rozwinąć się od skromnych początków jako prosty terminal handlowy kompatybilny z EVM do rozbudowanej platformy, którą jest w 2024 roku.
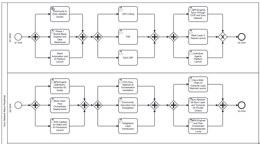
Mapa drogowa i kamienie milowe
W pierwszym kwartale 2024 projekt koncentrował się na dostępie dla społeczności i wczesnych użytkowników, sieci testowej fazy 1 dla Eksploratora Bloków i Magazynu Danych oraz wprowadzeniu platformy Web3 Automation i AI. Od pierwszego do drugiego kwartału nastąpiła również synchronizacja BBPA Engine i CCIP Chainlink.
W tym okresie odbędzie się również wydarzenie generowania tokenów (TGE, token generation event), wdrożenie Fjord Liquidity Bootstrapping Pool, uruchomienie sieci testowej Base Layer 3 oraz uruchomienie platformy Individual Agents. Od drugiego do trzeciego kwartału rozpoczną się hackathony i aktywizacja społeczności.
Postępy w warstwie obliczeniowej AI będą widoczne w trzecim kwartale 2024 roku. Sieć Guru stanie się również warstwą synchronizacji, obliczeniową dla prywatnych łańcuchów i zdecentralizuje silniki BBPA i Flow Orchestrator.
Wprowadzenie świata biznesu do web3
Guru Network to kompleksowa platforma, która łączy świat off-chain i on-chain. Wykorzystuje innowacje sztucznej inteligencji i blockchain do automatyzacji zadań i napędzania świata biznesu w przyszłość. Pozwala to programistom i założycielom robić to, co robią najlepiej i skupić się na tworzeniu wartości dla swoich klientów. Poprzez Guru Framework SDK, Data Warehouse, Guru Layer 3 i wiele innych usług, ten rozwijający się ekosystem oferuje cenne usługi dla firm, projektów i deweloperów w web3 i poza nim.
Najczęściej zadawane pytania
Guru Network to platforma integrująca blockchain i sztuczną technologię. Jest to ekosystem usług, który automatyzuje wieloetapowe zadania, szczególnie dla firm tworzących zdecentralizowane aplikacje. Guru posiada również warstwę 3 zbudowaną przy użyciu blockchaina Base.
Token GURU jest warstwą motywacyjną sieci Guru. Służy do uruchamiania wielu usług w sieci Guru. Użytkownicy mogą stakować, handlować, farmić i używać tokena do wielu innych działań.
W ekosystemie Guru jest wielu uczestników Guru i indywidualni agenci są motywowani poprzez pobieranie opłat za świadczone usługi. Projekty ekosystemu i użytkownicy detaliczni mogą również zarabiać na różne sposoby.





