Vitalik Buterin wyjaśnia, czego można się spodziewać po fuzji przed PoS

  • Współzałożyciel Ethereum, Vitalik Buterin, potwierdził, że fuzja nastąpi prawdopodobnie tego lata.
  • Podczas konferencji ETH Shanghai Web 3.0 Developer Summit, Buterin poruszył temat tego, co nastąpi po fuzji.
  • Buterin jest jednak zaniepokojony większym ekosystemem kryptowalut, który "za bardzo skupia się na finDapps".
Promo

Podczas czwartkowej konferencji ETH Shanghai Web 3.0 Developer Summit współzałożyciel Ethereum, Vitalik Buterin, potwierdził, że fuzja nastąpi prawdopodobnie latem tego roku. Twierdzi tak mimo kilkukrotnego przesuwania terminu w przeszłości.

Po około siedmiu latach pracy nad przejściem na proof-of-stake, Vitalik Buterin w końcu zauważył, że fuzja jest “bardzo bliska realizacji” w tym momencie.

Sponsorowane
Sponsorowane

Miesiące fuzji: Sierpień, wrzesień lub październik

Współzałożyciel przyznał: “Jeśli nie będzie żadnych problemów, to połączenie nastąpi w sierpniu. Ale oczywiście zawsze istnieje ryzyko wystąpienia problemów. Istnieje też ryzyko opóźnień. A więc wrzesień jest możliwy, a nawet październik”.

To powiedziawszy, deweloperzy Ethereum wyznaczyli już 8 czerwca jako datę największego scalenia testnetów w sieci Ropsten.

W związku z tym Vitalik Buterin powiedział: “To będzie duży test, większy niż jakikolwiek inny test, który przeprowadziliśmy wcześniej. Weźmiemy dużą istniejącą sieć testową z wieloma aplikacjami z Proof-of-Work i przejdziemy do Proof-of-Stake”.

Dlatego też sukces transformacji PoS w Ropsten zasadniczo zadecyduje o linii czasowej fuzji w tym roku.

Sponsorowane
Sponsorowane

Vitalik Buterin: Mapa drogowa po połączeniu

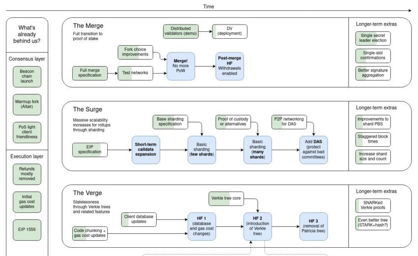
Według mapy drogowej Ethereum udostępnionej przez Buterina w grudniu 2021 r., Beacon Chain istnieje od około 1,5 roku. Toruje on drogę do przejścia z PoW na PoS.

Beacon Chain wprowadził mechanizm Proof-of-Stake do ekosystemu Ethereum w grudniu 2020 roku.

Vitalik Buterin i mapa drogowa Ethereum
Źródło: Twitter

Vitalik Buterin przyznał również, że kluczowy hard fork London, będący częścią Ethereum Improvement Proposal – 1559, został przeprowadzony również w sierpniu ubiegłego roku. Obniżenie opłat za gaz w Ethereum było jednym z największych wyzwań dla sieci przed przejściem na nowy system.

W najnowszym raporcie Andreessen Horowitz State of Crypto zauważono, że Ethereum przedkłada decentralizację nad skalowanie. Natomiast to z czasem doprowadziło do tego, że tzw. zabójcy Ethereum odniosły korzyści.

Co ciekawe, firma A16z nazwała popularność Ethereum “mieczem obosiecznym”. Jednak mimo tych wyzwań sieć jest obecnie liderem z około siedmioma milionami aplikacji i 50 milionami aktywnych użytkowników, jak wynika z raportu.

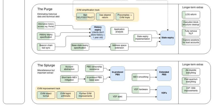
Zgodnie z mapą drogową Buterina, po fuzji, Ethereum skupi się na skalowalności poprzez Sharding. Następnie wprowadzi dodatkowe ulepszenia poprzez The Verge i The Purge. Kroki te poprawią walidację i zmniejszą obciążenie węzłów danymi.

Kanadyjski programista nie uważa jednak, że wszystkie kroki z tej mapy drogowej muszą koniecznie nastąpić.

Źródło: Twitter

Powiedział: “Więc moja osobista opinia jest taka, że jeśli mamy fuzję i mamy The Surge i nie mamy nic innego, to Ethereum nadal będzie wspaniałym systemem”. Następnie Vitalik Buterin dodał:

“Ale myślę, że jeśli dostaniemy także The Verge i dostaniemy także The Purge. Ponadto zrealizujemy także te inne ulepszenia (The Splurge). A wtedy Ethereum będzie jeszcze lepszym systemem.”

Dlatego projekt skupi się na Shard Chains po fuzji, aby rozłożyć obciążenie sieci na 64 shardy.

Ekosystem kryptowalut jako całość

Według Buterina, przestrzeń kryptowalutowa, w tym przestrzeń Ethereum, “za bardzo skupia się na aplikacjach finansowych” w ciągu ostatnich kilku lat. Zauważył: “Myślę, że aplikacje finansowe są dobre i ważne, ale są one również obarczone wysokim ryzykiem”. Dalej dodał, że ludzie zbyt mocno starają się je optymalizować.

Tymczasem ostatnie wydarzenia na rynku kryptowalut, które miały miejsce po załamaniu się ekosystemu Terra, również podsycają obawy Buterina.

Następnie Vitalik Buterin porównał kryzys finansowy z 2008 r. do ekosystemu DeFi. Podkreślił, że zamiast zbyt usilnie starać się być wydajnym, system musi myśleć o tym, by być wystarczająco odpornym.


Aby przeczytać najnowsze analizy rynku kryptowalut od BeInCrypto, kliknij tutaj.

Zastrzeżenie

Wszystkie informacje zawarte na naszej stronie internetowej są publikowane w dobrej wierze i wyłącznie w ogólnych celach informacyjnych. Wszelkie działania podejmowane przez czytelnika w związku z informacjami znajdującymi się na naszej stronie internetowej odbywają się wyłącznie na jego własne ryzyko.

Sponsorowane
Sponsorowane