Chainlink ogłosił ważną inicjatywę w sektorze sztucznej inteligencji (AI) we współpracy z instytucjami finansowymi takimi jak Franklin Templeton, Swift i Euroclear. Inicjatywa ma na celu wykorzystanie AI do agregacji danych korporacyjnych na jednym blockchainie, tworząc tzw. “złoty rekord”.
Ten rekord oparty na blockchainie będzie weryfikował i konsolidował ogromne ilości danych w czasie rzeczywistym. Docelowo ma usprawnić procesy i zwiększyć dokładność danych w różnych branżach.
Chainlink inicjuje eksperyment finansowy z AI
W komunikacie prasowym udostępnionym BeInCrypto Chainlink ogłosił nową inicjatywę AI skoncentrowaną na finansach korporacyjnych. Firma nawiązała współpracę z ważnymi instytucjami finansowymi takimi jak Franklin Templeton, Swift i Euroclear. Wspólnie chcą zbadać, jak AI i technologia blockchain mogą współpracować, aby poprawić zarządzanie danymi i operacje w sektorze finansowym.
Plan jest prosty: Chainlink zamierza wykorzystać swoje zdecentralizowane wyrocznie wraz z dużymi modelami językowymi AI (LLM), aby zidentyfikować i zebrać kluczowe działania korporacyjne. Dane te następnie zostaną zapisane na blockchainach, tworząc to, co firma nazywa “interoperacyjnym, ujednoliconym złotym rekordem”. Sergey Nazarov, współzałożyciel Chainlink twierdzi:
“Połączenie AI i wyroczni to potężne narzędzie do przekształcania informacji o działaniach korporacyjnych w wysoce niezawodne strukturyzowane dane. Przekształcenie różnych fragmentów danych w jednoznaczne, pojedyncze źródło prawdy to naprawdę ogromny krok naprzód w sposobie, w jaki rynki finansowe radzą sobie z krytycznymi i podatnymi na błędy danymi.”
Nazarov dodał, że “złoty rekord” znacznie poprawi efektywność dla podmiotów indywidualnych i instytucjonalnych w całym sektorze finansowym. Ogromne inwestycje korporacyjne wpłynęły w tym roku na AI, więc ma sens, że te znane instytucje finansowe dołączyły do eksperymentu. Chainlink z kolei wciąż nawiązuje nowe partnerstwa w kilku obszarach.
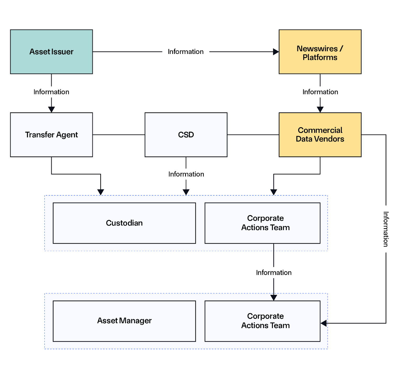
Chainlink również opublikował szczegółowe badanie przedstawiające ich podejście do tworzenia “złotego rekordu”. Głównym problemem, który te firmy chcą rozwiązać, jest niespójna jakość danych o działaniach korporacyjnych. Często są one publikowane w różnych formatach i przez niestandardowe kanały. Sieć wyroczni od Chainlink szybko skanowałyby i zbierałyby odpowiednie informacje z tych różnorodnych źródeł.
Różne wyrocznie i LLM w trakcie tego przeszukiwania danych działają w zdecentralizowanych węzłach, które muszą osiągnąć konsensus, zanim przekażą je dalej. Zapobiega to potencjalnemu zniekształceniu danych, czy to przez błędne tłumaczenie, czy tzw. halucynacje. Protokół CCIP, który jest standardem branżowym Chainlink, następnie rozpowszechnia ten agregowany rekord blockchain przez swój interoperacyjny system.
Według wyników Chainlink, eksperyment okazał się skuteczny w walidacji, agregacji i przesyłaniu danych korporacyjnych w czasie rzeczywistym. Chociaż inicjatywa nie ma jeszcze oficjalnej nazwy, termin “ujednolicony złoty rekord” pojawia się wielokrotnie w dokumentach. W przyszłości firma chce się skupić na ustandaryzowaniu procesu i przygotowaniu do szerszego wdrożenia.
Aby zapoznać się z najnowszą analizą rynku kryptowalut przez BeInCrypto, kliknij tutaj.





