W świecie kryptowalut, Bitcoin zawsze stanowił punkt centralny dyskusji, zwłaszcza w kontekście cyklicznych wydarzeń zwanych halvingami. Miały one historycznie znaczący wpływ na cenę tej cyfrowej waluty.
Zbliżający się halving, przewidywany na marzec lub kwiecień przyszłego roku, już teraz wzbudza zainteresowanie i spekulacje inwestorów oraz pompuje wartość altcoinów: Bitcoin Minetrix i tokena Bitcoin ETF.
Halving a historia ceny Bitcoina
Patrząc wstecz, każde z poprzednich wydarzeń halvingu Bitcoina wyznaczało początek nowego etapu wzrostu cen. Po ostatnim halvingu w 2020 roku, cena Bitcoina osiągnęła rekordowe poziomy, zbliżając się do wartości 70 000 USD.
Te dane historyczne, sięgające września 2021 roku, stanowią bazę dla obecnych prognoz, z których najśmielsze, wygenerowane przez ChatGPT, przewidują możliwość osiągnięcia ceny ponad 1 milion dolarów za Bitcoina w 2024 roku.
Prognozy ChatGPT a realia rynkowe
Analizując przeszłość, nie można jednak ignorować innych czynników wpływających na cenę Bitcoina. Nastrój inwestorów, globalne wydarzenia ekonomiczne czy regulacje prawne, takie jak zatwierdzenie funduszy ETF opartych na Bitcoinie w Stanach Zjednoczonych, również odgrywają kluczową rolę. To właśnie te elementy, w połączeniu z halvingiem, mogą przyczynić się do kolejnego skoku wartości BTC, najstarszej kryptowaluty.
Alternatywne inwestycje wobec wahań BTC
Jednakże, w obliczu potencjalnych wahań ceny Bitcoina, poszukiwane są alternatywne opcje inwestycyjne. Jedną z nich jest Bitcoin Minetrix ($BTCMTX), nowa moneta wydobywcza na blockchainie Ethereum. Może ona przyciągnąć tych inwestorów, którzy obawiają się możliwego krachu Bitcoina. Innym rozwiązaniem jest Bitcoin ETF Token ($BTCETF), który oferuje inwestorom możliwość uczestnictwa w zyskach związanych z kamieniami milowymi dotyczącymi zatwierdzenia funduszy ETF Bitcoina w USA.
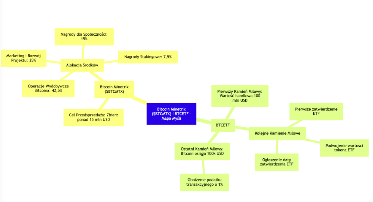
Cele przedsprzedaży $BTCMTX
Bitcoin Minetrix ma na celu zebranie ponad 15 milionów dolarów w ramach przedsprzedaży tokenów. Struktura alokacji środków została starannie przemyślana, aby wspierać długoterminowy rozwój i ekspansję projektu. Z zaplanowanych do dystrybucji tokenów, aż 42,5% przeznaczona jest na finansowanie operacji wydobywczych Bitcoina. Jest to kluczowe dla zwiększenia mocy obliczeniowej i generowania zysków.
Dodatkowo, 35% środków zostanie wykorzystane na marketing i rozwój projektu, co ma na celu zwiększenie jego rozpoznawalności i przyciągnięcie nowych użytkowników. Na nagrody dla społeczności, która aktywnie uczestniczy w życiu projektu, projekt przeznacza 15% środków, co ma za zadanie zbudowanie silnej i zaangażowanej bazy użytkowników.
Pozostałe 7,5% środków rezerwuje się na nagrody stakingowe, dostępne dla użytkowników do momentu rozwoju platformy cloud mining Bitcoin Minetrix. Ta strategiczna alokacja ma zapewnić solidne fundamenty dla przyszłości $BTCMTX i jego użytkowników.
Kamienie milowe BTCETF
BTCETF stanowi pionierskie podejście do inwestycji w kryptowaluty, łącząc potencjał wzrostu Bitcoina z strukturą funduszy ETF. Kamienie milowe dla BTCETF ściśle wiążą się z kluczowymi wydarzeniami na rynku finansowym i regulacyjnym.
Osiągnięcie łącznej wartości handlowej na poziomie 100 milionów dolarów będzie pierwszym kamieniem milowym. To doprowadzi do spalenia 5% całkowitej podaży tokenów. Ogłoszenie daty zatwierdzenia ETF, pierwsze zatwierdzenie ETF i podwojenie wartości pierwszego tradycyjnego tokena ETF to kolejne kamienie milowe, przy których każdorazowo nastąpi spalenie kolejnych 5% podaży.
Ostatecznym celem, wyznaczającym ostatni kamień milowy, będzie osiągnięcie przez Bitcoina wartości 100 000 USD. W ramach tej strategii, BTCETF obniży także podatek transakcyjny o 1% po każdym osiągniętym kamieniu milowym. W efekcie zmniejszy to początkową stawkę z 5% do 0%. To ambitne podejście ma na celu zwiększyć wartość tokena przez deflacyjne działania. Ponadto chce zachęcić inwestorów do utrzymania swoich pozycji i wspierania długofalowego sukcesu BTCETF.
Podsumowanie
Zbliżający się halving Bitcoina może być punktem zwrotnym dla dynamiki cen najpopularniejszej kryptowaluty na świecie. Wartość Bitcoina zawsze była nieprzewidywalna, ale historyczne wzorce i rozwój technologiczny pozwalają przypuszczać, że przyszłość może przynieść kolejne rekordy.
Niezależnie od tego, czy inwestorzy zdecydują się podążać za głównym nurtem Bitcoina, czy też szukać alternatywnych ścieżek inwestując w $BTCMTX lub BTCETF, ważne jest, aby podejmować świadome decyzje. Trzeba mieć na uwadze zarówno historyczne dane, jak i bieżące trendy. Jak wiadomo wahnięcia cen kryptowalut mogą być drastyczne więc trzeba znać szerokie spektrum zmiennych.





