Atakujący FTX zmienił strategię przenoszenia środków

  • Atakujący FTX zmienił swoją strategię z konwersji skradzionego Ethereum na BitcoinA za pośrednictwem THORChain na korzystanie z łańcucha sieciowego Threshold.
  • Atakujący wymienił ponad 75 000 ETH, o wartości około 124 milionów dolarów, od czasu wskrzeszenia portfela w zeszłym tygodniu.
  • THORSwap powiedział, że przechodzi w "tryb konserwacji", ponieważ nie chce ułatwiać "przepływu nielegalnych funduszy".
Promo

Atakujący FTX został zmuszony do zmiany taktyki konwersji swoich nielegalnych zasobów Ethereum na Bitcoin. Posunięcie to było odpowiedzią na decyzję THORSwap opartą na THORChain o przejściu w tryb konserwacji.

6 października analityk blockchain Lookonchain poinformował, że exploiter FTX nie przenosi już skradzionych środków za pośrednictwem THORChain.

Sponsorowane
Sponsorowane

Atakujący FTX przenosi się do innej sieci

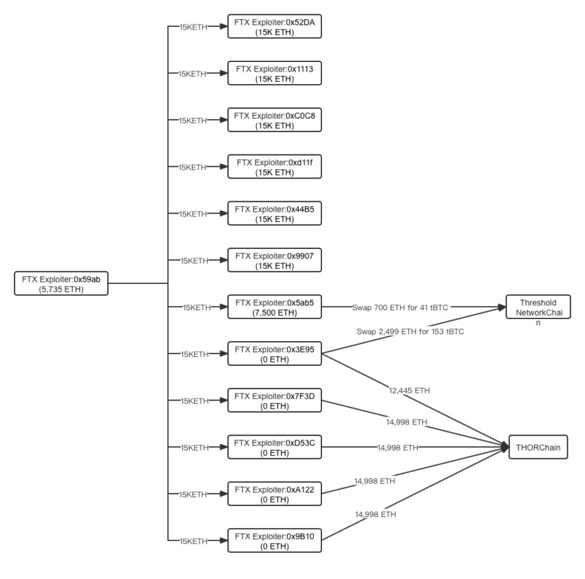
Zamiast tego atakujący wymieniał skradzione środki za pośrednictwem sieci Threshold. Zrzut ekranu od analityka pokazał, że exploiter wymienił ponad 3000 ETH na tBTC za pośrednictwem sieci Threshold Network Chain.

Transakcje atakującego FTX. (Źródło: Lookonchain)

Według oficjalnej strony internetowej tBTC, protokół ten służy jako zdecentralizowany pomost między Bitcoinem a Ethereum. Ułatwia on konwersję aktywów użytkowników na token ERC-20 ustalony w stosunku 1:1 do BTC.

Pomost ten eliminuje potrzebę scentralizowanych pośredników, wykorzystując losowo wybraną kohortę operatorów węzłów w sieci Threshold Network.

Takie podejście zwiększa bezpieczeństwo aktywów użytkowników i utrzymuje solidny mechanizm obronny.

W zeszłym tygodniu BeInCrypto poinformowało, że atakujący FTX przeniósł około 10 milionów dolarów w Ethereum po raz pierwszy od prawie roku. Od tego czasu exploiter zamienił łącznie 75 636 ETH, o wartości 124 milionów dolarów, na Bitcoina.

Sponsorowane
Sponsorowane

Jednak portfel atakującego nadal zawiera 109 485 ETH, czyli około 180 milionów dolarów w momencie publikacji.

Warto zauważyć, że ruch funduszu zbiega się z procesem byłego założyciela FTX Sama Bankmana-Frieda w Nowym Jorku.
Czas ten wywołał spekulacje, że osoba z wewnątrz FTX może być zaangażowana w naruszenie.

THORSwap przechodzi w stan konserwacji

THORSwap, wcześniej preferowane przez atakującego FTX narzędzie do ochrony prywatności, ujawniło, że przechodzi w “tryb konserwacji”, ponieważ nie chce ułatwiać “przepływu nielegalnych funduszy”.

W poście z 6 października na X, THORSwap ujawnił, że konsultacje z doradcami, radcami prawnymi i organami ścigania skłoniły go do tego kroku.

W post stwierdzono, że:

“Podjęto decyzję o tymczasowym przełączeniu interfejsu THORSwap w tryb konserwacji. Działanie to zostało podjęte w celu szybkiego ograniczenia dalszej potencjalnej nielegalnej działalności. THORSwap pozostanie w tym trybie do czasu wdrożenia bardziej trwałego i solidnego rozwiązania w celu zapewnienia ciągłego bezpieczeństwa i integralności platformy”.

DEX stwierdził ponadto, że ruch ten ograniczy wszystkie funkcje wymiany monet na platformie. Jednak jego użytkownicy nadal mogą pożyczać i stakować aktywa za pośrednictwem protokołu.


Aby przeczytać najnowsze analizy rynku kryptowalut od BeInCrypto, kliknij tutaj.

Zastrzeżenie

Wszystkie informacje zawarte na naszej stronie internetowej są publikowane w dobrej wierze i wyłącznie w ogólnych celach informacyjnych. Wszelkie działania podejmowane przez czytelnika w związku z informacjami znajdującymi się na naszej stronie internetowej odbywają się wyłącznie na jego własne ryzyko.

Sponsorowane
Sponsorowane